Ryan McLaughlin | Mechatronics Portfolio
game.py File Reference

Class file for Nucleo says game. More...

Classes

class  game.game
 

Detailed Description

Class file for Nucleo says game.

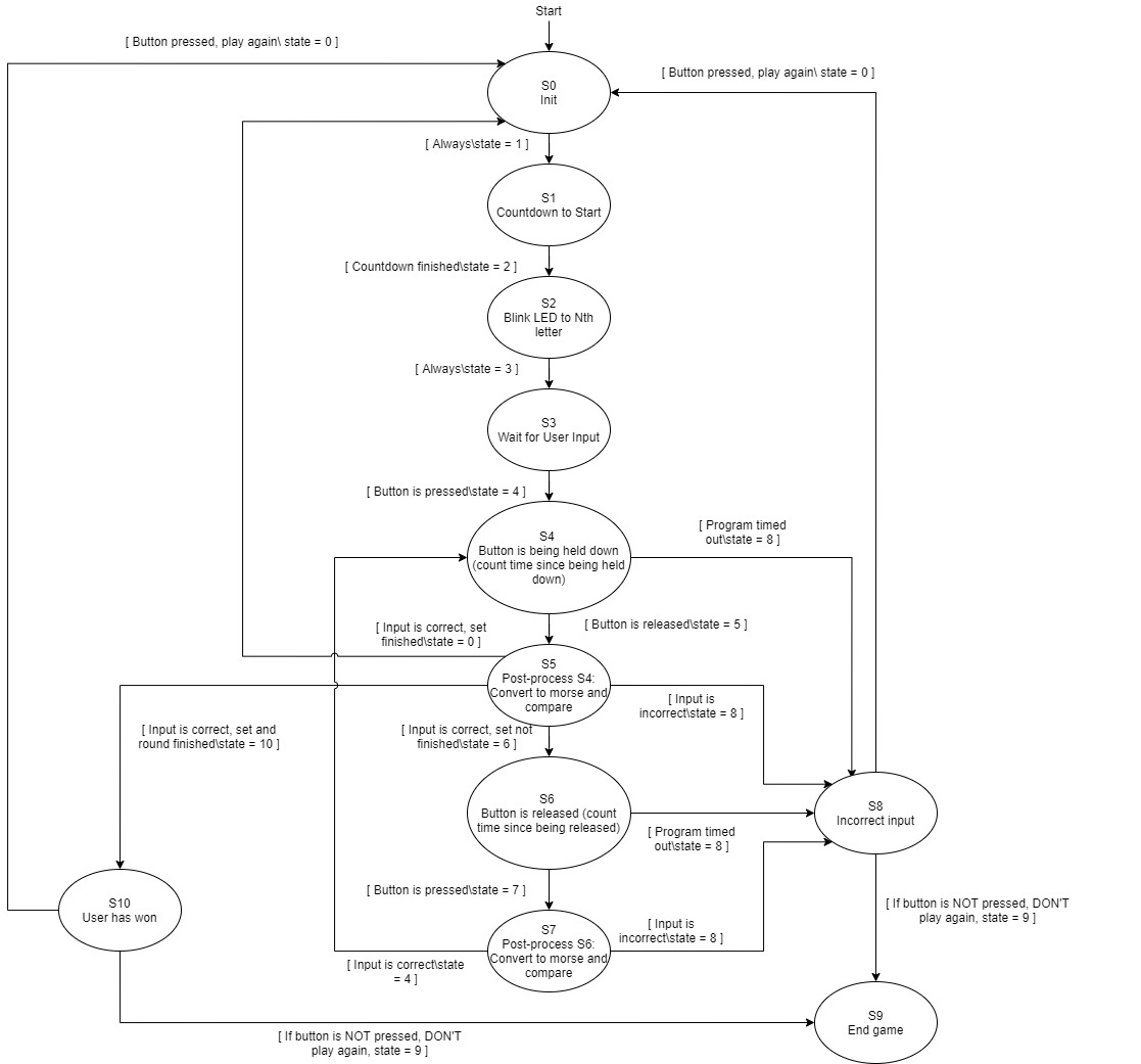
In desinging a Simon Says type game, we decided to implement a single class to contain all methods for gameplay. This includes methods for generating morse code patterns, blinking an LED on the Nucleo Board, keeping score, and a few others related to the workflow of code.


See source code here: https://bitbucket.org/ryanmclaug/matt_ryan_shared/src/master/game.py

See video here: https://cpslo-my.sharepoint.com/:f:/g/personal/mtfrost_calpoly_edu/EsKFRc7tdtxCiAGKCC9sRbIBcAyKhIyExQYC9cMowkjBDw?e=pPF0xg


Figure 3.1. State Transition Diagram



Figure 3.2. BitBucket commit history


Author
Ryan McLaughlin
Matthew Frost
Date
Originally created on 02/04/21
Last modified on 02/15/21